Certificado-Ohsas-18001
Certificado-calidad-iso-9000001
ccs

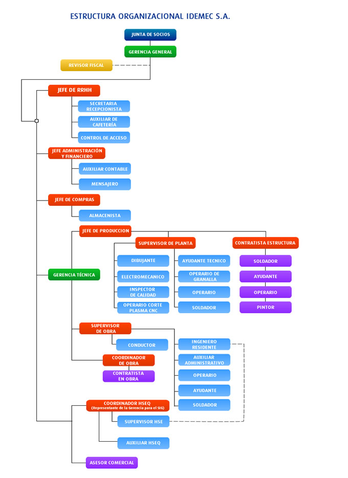
Nuestra organización

Si desea contactar con nosotros o con alguno de nuestros departamentos haga clic sobre las áreas principales en el organigrama para comunicarse con ellas por medio del formulario de contacto.

organigrama Coordinador HSEQ Jefe Recursos Humanos Jefe de compras Gerencia general Gerencia Tecnica Jefe de producción